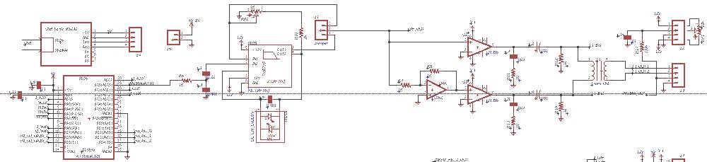
Electronic Design - System Architecture - Electromagnetics

 { Home} { ElectrMAGNETic STudies } { Electronic  STudies ] { HAM RADIO CORNER }

{ Historic } { Patents } { Professional Tinkerer }

 

11/11/2025

Having survived being sent home from the hospital in a sorry state with Hospice to die comfortably in January of 2017, I have decided to put as much of my creative material as possible in the public domain.  Although I hold several patents and have several more pending, I feel the present patent system is sadly lacking and I intend to put into the public domain as much as I have the energy to do of the material I had considered proprietary. 

April 2025 and I am doing well for an 88 year old.  My heart specialist and my pulmonary specialist literally call me their "miracle", I'll accept that and deeply appreciate it.  I hope to live up to the intent I spoke of above; however I have been quite busy.

The Past    

This website served my business Teltest Electronics well for many years; however, with age, my interests have shifted.  I am pursuing several projects and digging into Maxwell's Treatise and Equations to the best of my ability. So, we move on to the future.

The Future                

This picture was created by my son Jeff, the artist in the family, recently.  My interests have, in recent times, focused on Maxwell's Equations and attempting to understand his derivation of his equations and especially their relation to Hamilton's Quaternions about which there is so much controversy.  Therefore I have devoted a section here to Maxell and Quaternions.

 

 

 

 

 

 

 

 

2